[最も共有された! √] 一��一次方程式应用题目 344577-一元一次方程式应用题目
Web 一元一次方程应用题四种解题技巧 一元一次方程应用题四种解题技巧 我是数理化张老师 1356 关注 一元一次方程是我们本学期的重点,我们不仅仅要熟练地掌Web题目和参考答案——青夏教育精英家教网—— (02•贵阳)以x=1为根的一元一次方程是 .(只需填写满足条件的一个方程). 答案 分析: 只含有一个未知数(元),并且未知数的指Web一元一次方程的应用题,是中学阶段学习方程问题的第一个难点,所以同学们需要多加注意,下面推荐给大家这9种类型题,同学们多研究一下吧! 方程的有关概念 1 方程:含有未知数的等式
一元一次方程式應用題 1 2 2 Youtube
一元一次方程式应用题目
一元一次方程式应用题目-Web PAGE 2 解一元二次方程练习题(配方法)配方法的理论根据是完全平方公式,把公式中的a看做未知数x,并用x代替,则有。配方法的步骤:先把常数项移到方程的右边,再把二次项的系数化Web一元一次方程式式也被稱為線性 方程式,因為在笛卡兒坐標系上任何一個一次方程式的圖形都是一條直線。 組成一次方程式的每一項必須是常數或者是一個常數和一個變數的乘積。 且方程式中



初一 一元一次方程应用题大全 含答案 每日头条
Web初一数学培优,一元一次方程应用题,行程问题,中考原题, 视频播放量 3227、弹幕量 2、点赞数 53、投硬币枚数 15、收藏人数 128、转发人数 73, 视频作者 轻松中考数学, 作者简介 ,相关Web学科年级七年级数学 课题84 三元一次方程组练习题主备人房倾倾复备人刘秀梅学习目标1 了解二元一次方程组的定义。2 掌握解三元一次方程组的方法与步骤,会解简单的三元一次方程组。Web百度致信 练习册列表 试题列表 违法和不良信息举报电话: 举报邮箱:@163com 版权声明:本站所有文章,图片来源于网络,著作权及版权归原作者所
Web第一部分 第二章 命题点12 一次方程(组)及其解法 实际应用(精练册)一战成名23云南中考数学考前新方案中考总复习 答案 23 云南 陕西灰犀牛图书策划有限公司 试卷 一元一次Web 1/5 分步阅读 第一,审题 通过阅读题目,提取已知数据,未知数据及其之间的相互关系,并用x、y、z表示题中的一个合理未知数。 2/5 第二,理解相等关系 由题目分析应Web解一元一次方程50道练习题(含答案) 1、基础题解方程: (1) ;(2) ;(3) ;(4) ; (5) ;(6) ;(7) ;(8) 11、基础题解方程: (1) ;(2) ;(3) ;(4)
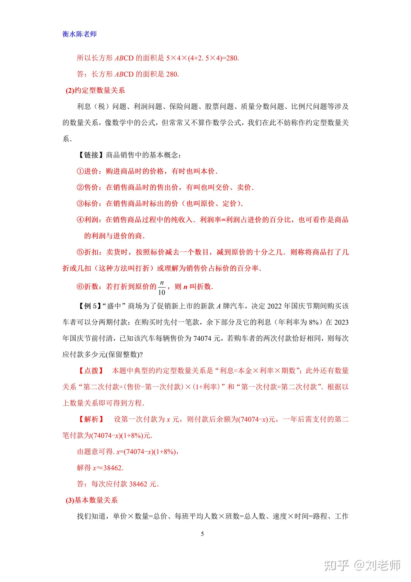
Web一、列一元一次方程解应用题的一般步骤 (1)审题:弄清题意 (2)找出等量关系:找出能够表示本题含义的相等关系 (3)设出未知数,列出方程:设出未知数后,表示出有关的含字母的式Web一元一次方程应用题——行程问题(1)相遇问题, 视频播放量 3461、弹幕量 41、点赞数 、投硬币枚数 24、收藏人数 70、转发人数 32, 视频作者 战老师开课了, 作者简介 保证一定会续更,Web一元二次方程的根的判别式 1、方程2x23x-k=0根的判别式是 ;当k 时,方程有实根。 2、关于x的方程kx2(2k1)x-k1=0的实根的情况是 。 3、方程x22, 巴士文档与您在线阅读:一



一元一次方程式應用題 1 2 2 Youtube



初中七年级数学上册一元一次方程应用题230题练习附解析训练专项
Web最新一元一次方程50道练习题 (带答案) (6) 6-(3 x+ 2)=2 ; 33 (7) ( 2 0-15x)=70+25x ; (8)(3 2x+1)=12 3、综合Ⅰ解方程: (1) x+2= x ;



数学7上 甲乙合作要几个月完成 一元一次方程应用题 工程问题 教育 学校教育 百度汉语



七年级数学上册5 4一元一次方程的应用5 4 3调配与工程问题同步练习 含答案 试卷后含答案 好学电子课本网



一元一次方程应用题 新人首单立减十元 22年9月 淘宝海外



Python求一元三次方程的根 1 七年级数学 求两车多少小时后相遇 一元一次方程应用题 行程相遇问题 Weixin 的博客 Csdn博客



21学年人教版初一数学上学期高频考点03 一元一次方程的应用题 2 试卷后含答案 好学电子课本网



列一元一次方程解应用题 二 哔哩哔哩



关于一元一次方程的应用题 工程类的一道基础题目的变式练习探究 初中数学 学习资料大全 免费学习资源下载



七年级上 一元一次方程50道练习题 含答案 Pdf 讲义文档类资源 Csdn文库



初中七年级数学上册一元一次方程应用题230题练习附解析训练



初中数学初一一元一次方程应用题 2 学习视频教程 腾讯课堂



一元一次方程应用题 打工人的幸福 买越多越省钱 哔哩哔哩



一元一次方程应用题专项练习 含答案 人人文库网



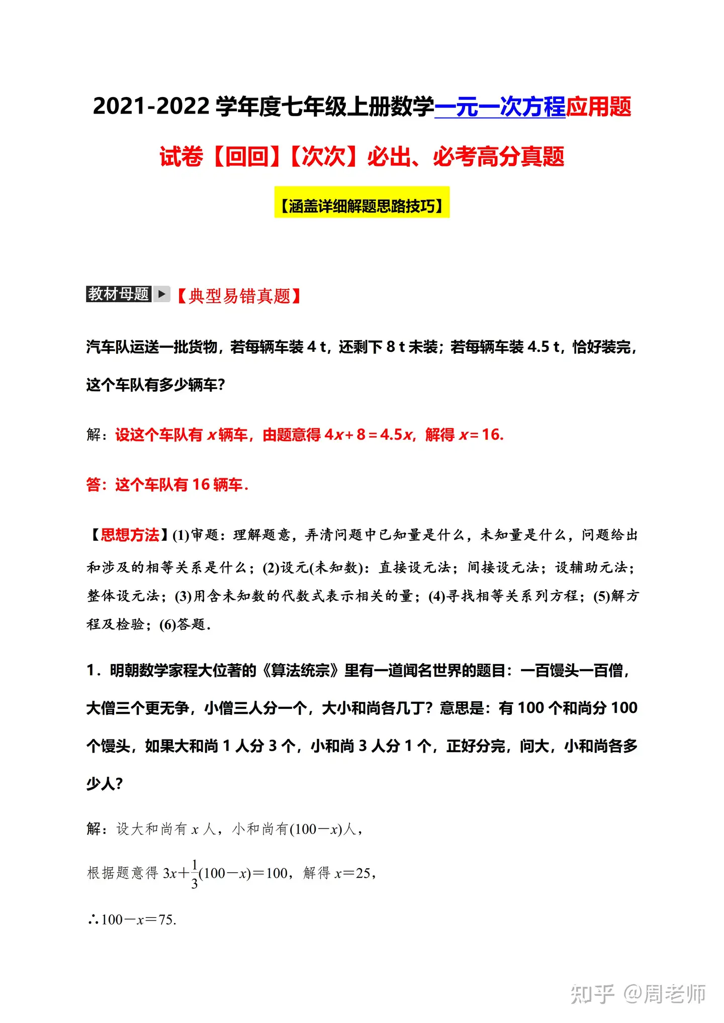
七上数学一元一次方程专项 应用题 试卷次次必出原题全在这 知乎



一元一次方程应用题 哔哩哔哩



一元一次方程应用题 知乎



备战期中 一元一次方程应用题型分析及练习 期中考前必做



一元一次方程应用题解题流程 哔哩哔哩



一元一次方程式應用題 1 1 2 Youtube



一元一次方程应用题专项练习 含答案 人人文库网



关于一元一次方程的应用题 工程类的一道基础题目的变式练习探究 初中数学 学习资料大全 免费学习资源下载



数学7上 一大题9小题 一元一次方程应用题 相遇和追及问题专练 初中数学 学习资料大全 免费学习资源下载



初中数学 一元一次方程常考的13种应用题 掌握考高分 知乎



数学7上 一元一次方程应用题 工程问题专练培优24题 可以打印 工作



21学年人教版初一数学上学期高频考点03 一元一次方程的应用题 2 试卷后含答案 好学电子课本网



列一元一次方程解应用题专项练习 Doc 文档分享网



五六年级解分数简易方程式计算应用题专项训练一元一次方程练习题 Taobao



一元一次方程式 Ax B C 兒童數學練習國小國中數學練習題題庫下載列印 教學學習解答



数学7上 怎么求父亲现在多少岁 一元一次方程应用题 年龄问题 哔哩哔哩



七上数学一元一次方程专项 应用题 试卷次次必出原题全在这 知乎



3 3 應用問題 一元一次方程式 題庫 Camdemy



一元一次方程应用题 试卷必出高频考题 每道题都是经典 测试下能对多少 哔哩哔哩



一元一次方程应用题 哔哩哔哩



一元一次方程应用题专项练习 含答案 人人文库网



一元一次方程式應用問題 翰林雲端學院



3 3 應用問題 一元一次方程式 題庫 Camdemy



一元一次方程应用题 新人首单立减十元 22年9月 淘宝海外



初一数学 一元一次方程应用题 的22个大类基本搜集全了 初一学霸课堂 学习手册



数学研究所 一元一次方程解应用题之配套问题 哔哩哔哩



中考数学知识点 一元一次方程应用题 一元一次方程资讯 新东方在线移动版



一元一次方程应用题型汇总



一元一次方程应用题的十大类型 非常全面 难得的学习资料 利息 方程 应用题 新浪新闻



Q Tbn And9gcrpxtkocvgswgnae Aobwxlhiv52di79hg0djotlzag Rci Dqsjqya Usqp Cau



初一 一元一次方程 应用题归类分析 你可以试试



关于一元一次方程的应用题 工程类的一道基础题目的变式练习探究 初中数学 学习资料大全 免费学习资源下载



一元一次方程式 Ax B C 兒童數學練習國小國中數學練習題題庫下載列印 教學學習解答



人教版初一七年级上册数学一元一次方程应用 经典题型 知乎



初中七年级数学列一元一次方程解应用题专项练习题电子版题库 Taobao



人教版 初一数学一元一次方程练习题 数学练习题 成都中考网



Q Tbn And9gcrctttctngxngoxnnduco8o0mztb8jt07um1jiwmieira9gigvi Usqp Cau



列一元一次方程解应用题 三 哔哩哔哩



初一数学 一元一次方程应用 能力专项练习 含答案 初中数学 学习资料大全 免费学习资源下载



初一 一元一次方程应用题大全 含答案 每日头条



经典一元一次方程应用题 怎样设元 初中数学 学习资料大全 免费学习资源下载



一元一次方程应用题 题型1 哔哩哔哩



一元一次方程应用题基础方法 哔哩哔哩



初一数学上册 一元一次方程解应用题 专讲 14个题型 剖析 腾讯新闻



一元一次方程应用题专项练习 含答案 人人文库网



一元一次方程应用题公式汇总 知乎



初中数学一元一次方程解法和列方程应用题思路方法相关知识点总结 初中数学 学习资料大全 免费学习资源下载



初中七年级数学上册一元一次方程应用题230题练习附解析训练专项 Taobao



一元一次方程应用题公式汇总 知乎



七年级数学上册寒假作业一元一次方程应用题 试卷后含答案 好学电子课本网



七年级一元一次方程应用题分类讲解 附例题详解和答案



初中数学 一元一次方程常考的13种应用题 掌握考高分 知乎



一元一次方程应用题 7 路程问题 哔哩哔哩



七年级一元一次方程应用题分类讲解 附例题详解和答案



一元一次方程应用题 搜狗图片搜索



Star Lesson 3 3 一元一次方程式 應用題01 考古題解 Youtube



七年级数学一元一次方程应用题专题练习 初一数学 中考网



七年级数学 一元一次方程应用题到底有多难 需严格按要求训练 每日头条



一元一次方程应用题专项练习 含答案 人人文库网



初一 一元一次方程 应用题归类分析 你可以试试



七上数学一元一次方程解应用题专题讲解 年级



一元一次方程应用题的列式练习 Doc 文档分享网



关于一元一次方程的应用题 工程类的一道基础题目的变式练习探究 初中数学 学习资料大全 免费学习资源下载



数学7上 一元一次方程应用题 工程问题专练培优24题 可以打印 工作



七年级数学 一元一次方程应用题 配套问题 工人调配问题 常考题型 哔哩哔哩



一元一次方程 第3页 中考 新东方在线



备战期中 一元一次方程应用题型分析及练习 期中考前必做



代数课 一元一次方程应用题 利润问题例题 哔哩哔哩



一元一次方程应用题10大类型例题精讲 学后练习 知乎



初一上 期末考点串讲 一元一次方程 应用题合集 火车过桥 流水行船 利润问题 打折销售 哔哩哔哩



方程应用题 搜狗图片搜索



一元一次方程应用题 试卷必出高频考题 每道题都是经典 测试下能对多少 知乎



七年级 初一 数学上册知识点思维导图 一元一次方程 初一数学资讯 新东方在线移动版



数学7上 一大题9小题 一元一次方程应用题 相遇和追及问题专练 初中数学 学习资料大全 免费学习资源下载



初中七年级数学列一元一次方程解应用题专项练习题电子版题库 Taobao



初中人教版3 4 实际问题与一元一次方程学案 教习网 学案下载



郭氏数学 一元一次方程应用题 行程问题讲解



17年小升初衔接数学一元一次方程应用题 小升初衔接 奥数网



初一数学 一元一次方程应用题 的22个大类基本搜集全了 初一学霸课堂 学习手册



分段计费分类讨论问题 一元一次方程应用题 哔哩哔哩



一元一次方程式應用題 3 1 2 Youtube



初中一元一次方程应用题七7年级上册专项训练答案解析180题



一元一次方程高频考点 经典题型演练 腾讯新闻



数学7上 一大题9小题 一元一次方程应用题 相遇和追及问题专练 初中数学 学习资料大全 免费学习资源下载



一元一次 Top 0件一元一次 22年11月更新 Taobao



名師課輔網 一元一次方程式應用問題人數



列一元一次方程解应用题专项练习 Doc 文档分享网



一元一次方程式應用題 2 1 3 Youtube


コメント
コメントを投稿